幸运168飞艇开奖结果号码查询



幸运168飞艇开奖结果号码查询

铸造换热行业品牌企业 为世界的供暖事业不懈努力
客户服务热线: 029-83664543
幸运168飞艇开奖结果号码查询
咨询电话
029-83664543 13619288669
地址:西安市经开区凤城凤城十二路与文景路十字西北角中港国际B座2406室
当前位置: 主页 > 新闻中心 > 行业动态
换热站系统的构成及其工作原理
作者:admin 发布日期:2019-04-22 14:17:11

1.1 换热站系统的构成

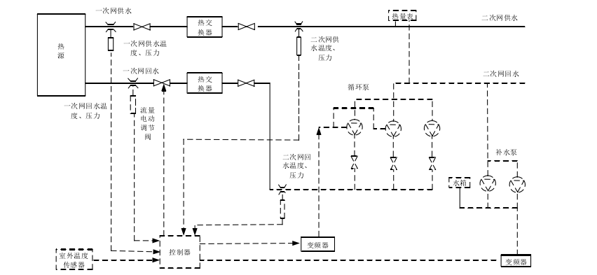
      在集中供热系统中,热源厂将一次热源水处理至高温高压状态,经过一次热源首站及热网送至各个子换热站处,经过换热站的热交换,热量被输送到二次热网循环水中,再由二次网将热水送至各用户处。冷却后的二次网循环水通过二次回水网返回至换热站中,换热站的系统简图如图2.1所示。
       换热站是连接热源与网用户端的重要枢纽,在集中供热系统中占据非常重要的位置[28]。换热站是利用一次热网管道和二次热网管道将热源与用户连接起来的,一次热网管道是连接热源首站与换热站之间的管网;二次热网管道是连接换热站与用户之间的管网。换热站是除了连接一次热网与二次热网的管道之外,还包括了相关换热设备、测量仪表与控制设备的综合机房,是完成热源与热用户的热量交换、热量分配、监控、调节、及管理的重要枢纽。
换热站的主要功能是作为整个集中供热系统进行热量交换与分配的实施场所,通过控制系统来维持和调节一次热网与二次热网管道中的压力、水温及流量与热量的稳定,从而实现安全可靠的运行状态,为用户提供良好的供热品质。换热站的主要设备包括:换热器、循环水泵、离心式补水泵、软化水装置、软化水箱、各类控制阀、调节阀、安全阀、自动排气装置以及控制需求相关的各类现场传感器和仪表装置[29]。
换热站从控制角度可以细分为热交换系统、循环水系统和补水系统。换热站的硬件原理图如图2.2所示

1.2 换热站的基本原理

      换热站的基本工作原理是:热源厂提供的热量经过一次热网管道输送至换热站中,经过换热站换热后,并进行控制与调节再通过二次热网管道输送至热用户处。冷却后的水则经过二次管网返回至换热站中,通过换热加热后再次循环至热用户处[30]。
换热站根据集中供热系统的实际运行工况与热用户的负荷,通过对水温和各类循环泵的控制,进而控制二次热网管道内的水温及流量、流速,从而实现对供热量的实时调节。换热站系统在运行过程中,因为管道的封闭性、用户对热水的消耗造成不可避免的循环水损失,因此就需要对补水泵进行控制,保证循环水的充足;以及对循环泵进行控制,从而保证供回水压差的稳定。换热站对循环泵的控制是通过控制变频器的频率输出,来控制循环泵的工作频率,改变频率会改变电机的转速,最终决定循环泵水量的输出。
温度的控制是由二次网供水温度来决定的,根据调节一次网供水阀门的开度,来改变一次网供水的流量,最终保持二次网供水温度的恒定。温度的控制策略基本采用的是温差调节的办法,即根据用户的需求,例如西安地区暖气片采暖供水温度设定为65°C,地幅热采暖供水温度设定为55°C。将传感器测得的二次热网出水温度作为实际值,将调节阀开度作为控制变量,控制系统会根据二次管网的实际值和参考值来调节电动阀开度,从而将二次网供水温度保持在设定值附近。
从控制角度来讲,集中供热系统换热站控制主要由3个控制回路组成,即:二次供水温度调节控制回路、二次供回水压差调节控制回路、二次定压补水控制回路。

2 换热站的运行调节

       我国的集中供热系统因为建筑物特性及管道特性的不同,经常出现有的用户室内温度过高,有的用户室内温度不达标。为了解决这个问题,我们需要引入换热站供热系统理论,选择合适的供热调节方式,来保证用户舒适性统一的体验。

2.1 换热站供热调节的基本理论

      换热站供热系统调节的本质是根据外界气温的变换,来调节换热站的输出热量,使用户室内温度达到稳定状态。在不计二次热网管道损耗的前提下,换热站系统稳定运行时,用户的热负荷值与房间内的取暖热负荷相同,也等于换热站的热量输出。由热平衡理论可得知下列方程[31]:





相关推荐
相关新闻
{dede:include filename="footer.htm"/}
幸运168飞艇开奖结果号码查询