幸运168飞艇开奖结果号码查询



幸运168飞艇开奖结果号码查询

铸造换热行业品牌企业 为世界的供暖事业不懈努力
客户服务热线: 029-83664543
幸运168飞艇开奖结果号码查询
咨询电话
029-83664543 13619288669
地址:西安市经开区凤城凤城十二路与文景路十字西北角中港国际B座2406室
当前位置: 主页 > 新闻中心 > 行业动态
换热站系统的构成及其工作原理
作者:陕西鲁明热力设备 发布日期:2019-05-22 17:40:06

    1.1 换热站系统的构成

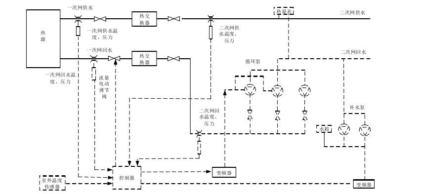
     在集中供热系统中,热源厂将一次热源水处理至高温高压状态,经过一次热源首站及热网送至各个子换热站处,经过换热站的热交换,热量被输送到二次热网循环水中,再由二次网将热水送至各用户处。冷却后的二次网循环水通过二次回水网返回至换热站中,换热站的系统简图如图2.1所示。
换热站系统简图
    
     换热站是连接热源与网用户端的重要枢纽,在集中供热系统中占据非常重要的位置[28]。换热站是利用一次热网管道和二次热网管道将热源与用户连接起来的,一次热网管道是连接热源首站与换热站之间的管网;二次热网管道是连接换热站与用户之间的管网。换热站是除了连接一次热网与二次热网的管道之外,还包括了相关换热设备、测量仪表与控制设备的综合机房,是完成热源与热用户的热量交换、热量分配、监控、调节、及管理的重要枢纽。
换热站的主要功能是作为整个集中供热系统进行热量交换与分配的实施场所,通过控制系统来维持和调节一次热网与二次热网管道中的压力、水温及流量与热量的稳定,从而实现安全可靠的运行状态,为用户提供良好的供热品质。换热站的主要设备包括:换热器、循环水泵、离心式补水泵、软化水装置、软化水箱、各类控制阀、调节阀、安全阀、自动排气装置以及控制需求相关的各类现场传感器和仪表装置[29]。
换热站从控制角度可以细分为热交换系统、循环水系统和补水系统。换热站的硬件原理图如图2.2所示
 
 
 换热站的硬件原理图

     1.2 换热站的基本原理

       换热站的基本工作原理是:热源厂提供的热量经过一次热网管道输送至换热站中,经过换热站换热后,并进行控制与调节再通过二次热网管道输送至热用户处。冷却后的水则经过二次管网返回至换热站中,通过换热加热后再次循环至热用户处[30]。
换热站根据集中供热系统的实际运行工况与热用户的负荷,通过对水温和各类循环泵的控制,进而控制二次热网管道内的水温及流量、流速,从而实现对供热量的实时调节。换热站系统在运行过程中,因为管道的封闭性、用户对热水的消耗造成不可避免的循环水损失,因此就需要对补水泵进行控制,保证循环水的充足;以及对循环泵进行控制,从而保证供回水压差的稳定。换热站对循环泵的控制是通过控制变频器的频率输出,来控制循环泵的工作频率,改变频率会改变电机的转速,最终决定循环泵水量的输出。
温度的控制是由二次网供水温度来决定的,根据调节一次网供水阀门的开度,来改变一次网供水的流量,最终保持二次网供水温度的恒定。温度的控制策略基本采用的是温差调节的办法,即根据用户的需求,例如西安地区暖气片采暖供水温度设定为65°C,地幅热采暖供水温度设定为55°C。将传感器测得的二次热网出水温度作为实际值,将调节阀开度作为控制变量,控制系统会根据二次管网的实际值和参考值来调节电动阀开度,从而将二次网供水温度保持在设定值附近。
从控制角度来讲,集中供热系统换热站控制主要由3个控制回路组成,即:二次供水温度调节控制回路、二次供回水压差调节控制回路、二次定压补水控制回路。

    2 换热站的运行调节

      我国的集中供热系统因为建筑物特性及管道特性的不同,经常出现有的用户室内温度过高,有的用户室内温度不达标。为了解决这个问题,我们需要引入换热站供热系统理论,选择合适的供热调节方式,来保证用户舒适性统一的体验。

      2.1 换热站供热调节的基本理论

       换热站供热系统调节的本质是根据外界气温的变换,来调节换热站的输出热量,使用户室内温度达到稳定状态。在不计二次热网管道损耗的前提下,换热站系统稳定运行时,用户的热负荷值与房间内的取暖热负荷相同,也等于换热站的热量输出。由热平衡理论可得知下列方程[31]:
                                           (2-1)
                                           (2-2)  
                                           (2-3)
                                      (2-4)   
     其中,为用户的热负荷,单位是W;为暖气片、地暖管等散热器散发给用户的热量,单位是W;是通过换热站后输出给用户的热量,单位是W;是标准规定的用户单位面积内的采暖标准,单位为 ;V是用户采暖的建筑面积;是采暖季内用户室内的温度;是采暖季室外温度;是散热器正常运行时的有效热系数;F是散热器的安装面积,是二次管网正常工况下的平均供水温度;是换热站正常工况下的平均回水温度;G是换热站系统正常工况下的循环水流量。
散热器的热传递系数可用下式来表示:
                                         (2-5)
                                         (2-6)
    则将(2-5)、(2-6)代入式(2-3)中,可得为:
                               (2-7)
    上式中,A为散热器的安装散热面积;B为散热器的热传递系数,根据行业标准及工程经验取值为0.37-0.17。
     换热站系统在正常工况下运行时,在持续固定的室外温度下,换热站的设计预测热负荷与实际需求热负荷之比称为相对热负荷,用来表示。换热站实际运行参数与式(2-1)、(2-2)、(2-3)、(2-4)一致,可用不同偏差系数表达为
                                          (2-8)
                             (2-9)
       式(2-9)是集中供热系统中换热站系统内进行调节的基本依据,从公式中我们可以看出,通过改变二次热网的管道循环泵的流量,或者通过调节一次热网供水管道上的电动调节阀的开度来实现换热站系统的调节。影响用户热负荷和换热站输出热量的最主要的变量因素是室外温度,所以根据室外温度的差异及变化对集中供热系统进行科学有据的调节,是显而易见与十分重要的。

     2.2 换热站的运行调节方法

     随着室外温度的预测及变化来实时调节换热站与热网内的不同参数,最终达到按照用户的热负荷需求的换热站运行调节方法主要由以下四种:量调节、质调节、分时变流量调节与随机调节四种方式[32-33]。
(1)质调节理论:集中供热系统在一般工况下运行时,二次热网管道的循环泵运行频率不变,所以管道内流量也几乎没有变化,所以此时管道内的流量用表示,用户侧根据热损耗所需的管道流量为,此时=,也可表达为,此时集中供热系统针对热负荷的变化只需要调节系统的供回水温度到达所需设计要求值,我们把这种调节模式称质调节。根据供回水温度的调节办法表达式为:
          
                             (2-10)
 
    调节方法的优点在于只改变了集中供热系统中二次网的供水温度,控制方式比较简单,控制逻辑比较单一可靠。因为此调节方法并没有控制二次网中的循环泵系统,所以二次网管道中的流量比较稳定,所以整个系统中的水力状况比较稳定[34]。
(2)量调节理论:集中供热系统在一般工况下运行时,如果系统的供水温度比较稳定,基本保持不变时,即,此时保持供水温度不变,通过改变变频器的变频输出而改变二次网循环泵的转速,达到调节二次热网管道内的流量的办法,最终保证用户热负荷的的调节方法,我们称之为量调节[35]。通过式(2-10)可得,相对流量比和二次热网管道内的回水温度关系式为:
          (2-11)
                               (2-12)
     在采暖季出现室外温度较高的情况时,若集中供热系统继续采用量调节,此时系统中的循环泵流量会迅速变小,回水温度也会相应的变低;当室外温度继续升高,并且到达一定温度值时,供回水温差会成为负值,这对系统是不利的,采暖的效果也十分不理想。所以当采暖季室外温度较高的天气出现时,我们通过调节办法适当的降低回水温度,并且增大变频器的频率输出,使得循环泵的流量增大。量调节的优缺点显而易见,其优点是节能能源,对热量的利用率较高;其缺点是统一造成整个系统的热力不稳定,严重时可造成热力失调。
(3)分时变流量调节理论:集中供热系统在一般工况下运行时,根据网络下发的天气预报作为基础,叠加实时采集的室外温度预测回归,分时段调节二次热网管道循环泵的频率的方法,我们称之为分时段变流量调节法[36]。根据采暖季室外温度的不同而采取不同的控制策略,室外温度较高时,采用上述质调节;室外温度较低时,采用上述量调节办法。但是在一段时间内,二次热网管道的热水流量是基本保持恒定的,即∮=是一个常数。∮是某种特点状况下的相对流量比[37]。其表达式如下:
     (2-13)
 
      (2-14)
       此种调节办法同时结合了质调节与量调节的优点,完美的将两种办法结合起来,并且根据实际情况有效的规避这两种办法的缺点。
    (1)随机调节理论:集中供热系统在一般工况下运行时,不改变任何水泵的工作状态,并保证供回水温度、系统流量的稳定性,仅仅通过直接关断阀门来控制每天对用户的供暖时间,这种办法被称为随机调节方法。用户的热负荷所需的供暖时间是随着室外温度变化而改变的,它们之间的关系式如下:
              (2-13)
    式中h为用户所需热负荷的总体时间;表示随机调试进行下实时采集的室外温度。随机调节方法并不是集中供热系统中的主要方法,这种方法常用作室外温度较高时的辅助调节办法,尤其是在采暖季刚开始时及采暖季即将结束时。

相关推荐
相关新闻
{dede:include filename="footer.htm"/}